以为吃药就能躺瘦?错!大错特错!!

  • 作者:药剂科
  • 发布日期:2026-03-09
  • 编辑:宣传科
  • 点击:0







2026年3月4日,世界肥胖日如期而至。今年的主题挺宏大——“80亿个理由行动起来应对肥胖”。


在医院药房工作的时候,药师经常遇到这样的对话:


“你好,那个司美格鲁肽能给我开一支吗?我闺蜜打了瘦了10斤!”


“药师,奥利司他是不是吃了就能排油?我想吃点‘大餐救星’。”


每次听到这些,他们都想发出一声灵魂拷问:这些药,真的是你想象中的那个“万能开关”吗?


今天,就让我们带大家以药品为核心,来看看这些“减肥代码”到底是怎么工作的。





1

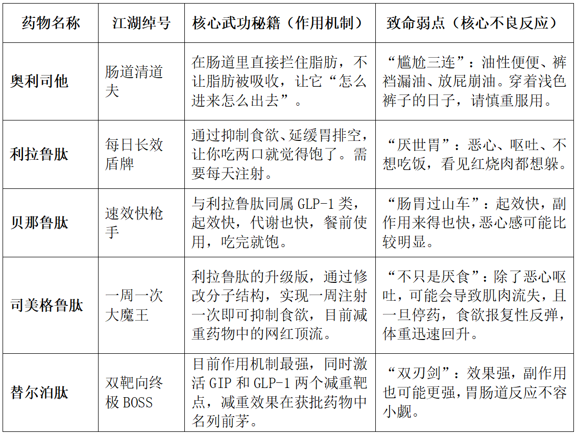
认识我们的“武器库”:五种获批药物

目前,经国家药品监督管理局批准用于成年原发性肥胖症减重治疗的药物主要有五种,它们就像五个不同门派的武功高手。


点击图片可放大


2

灵魂追问:你真的需要这把“剑”吗?


面对这些听起来很美的“减肥神药”,作为药师,有义务在你头脑发热前泼一盆冷水:药品并不是糖果,它是双刃剑。



1

你的BMI达标了吗?


很多人嚷嚷着减肥,其实只是为了穿进去那件S码的裙子。根据指南,药物减重有严格的“准入标准”:


  • 单纯性肥胖:体重指数(BMI)必须 ≥28。


  • 超重伴有合并症:BMI ≥24,且伴有高血压、高血脂、糖尿病等。


如果你BMI只有22,且没有相关疾病,还在这看减肥药?请你立刻关掉文章,去做20个开合跳! 药物对你不仅没用,还会让你白白承担“漏油”或恶心呕吐的风险。



2

你以为吃药就能躺瘦?


错!大错特错!


很多人用司美格鲁肽瘦了,但一停药,食欲像洪水猛兽一样卷土重来,为什么?


因为药物只是暂时关上了你大脑里的“饥饿开关”,但你仍没有学会如何与食物正确相处。


如果生活方式不改变,停药后往往会比之前更胖。身体是有记忆的,它以为你在闹饥荒,一旦药物撤去,它会拼命储存脂肪来过冬。




蒲城县医院

长按图片识别小程序码,让您轻松就医



上一篇:

下一篇: